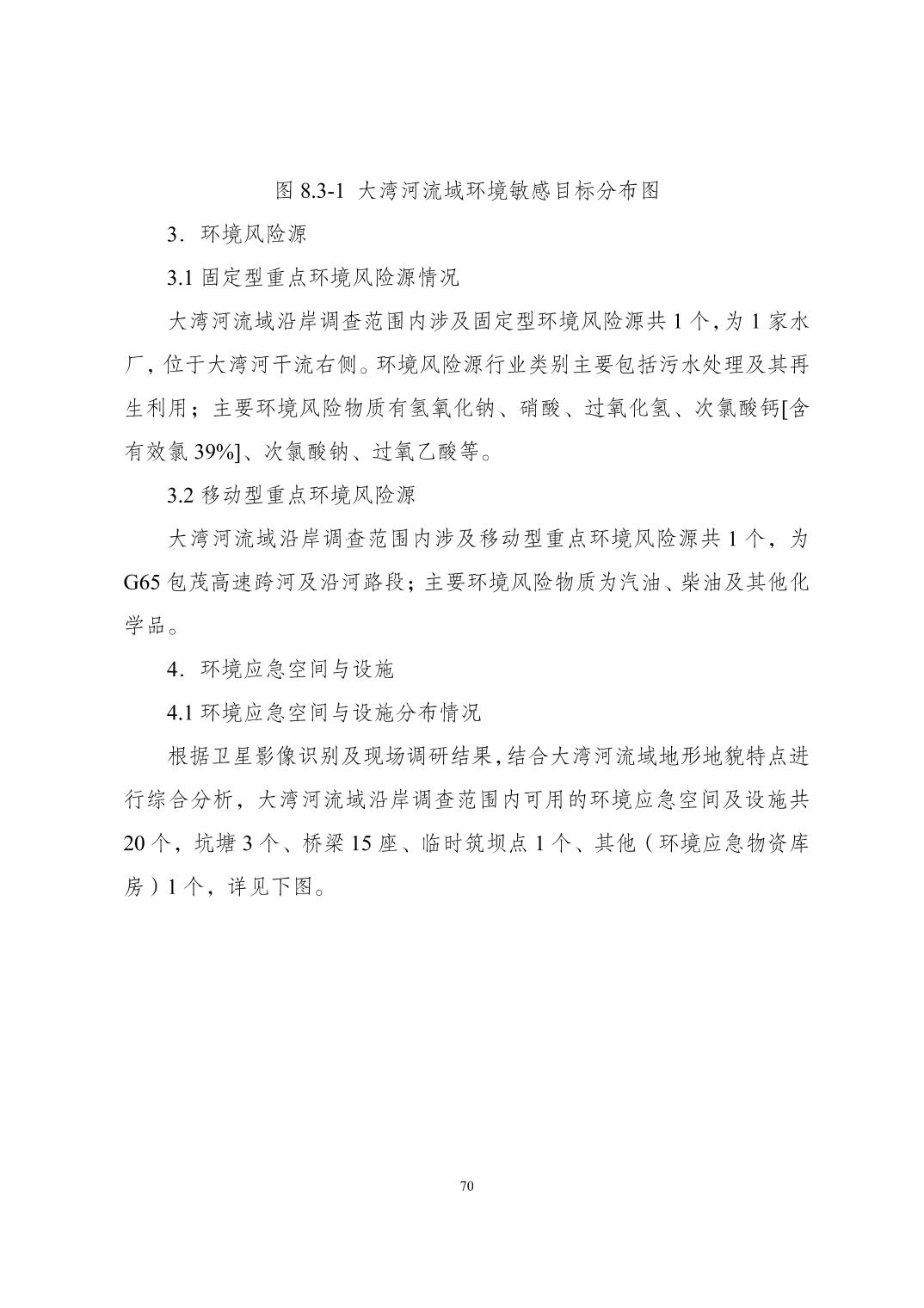
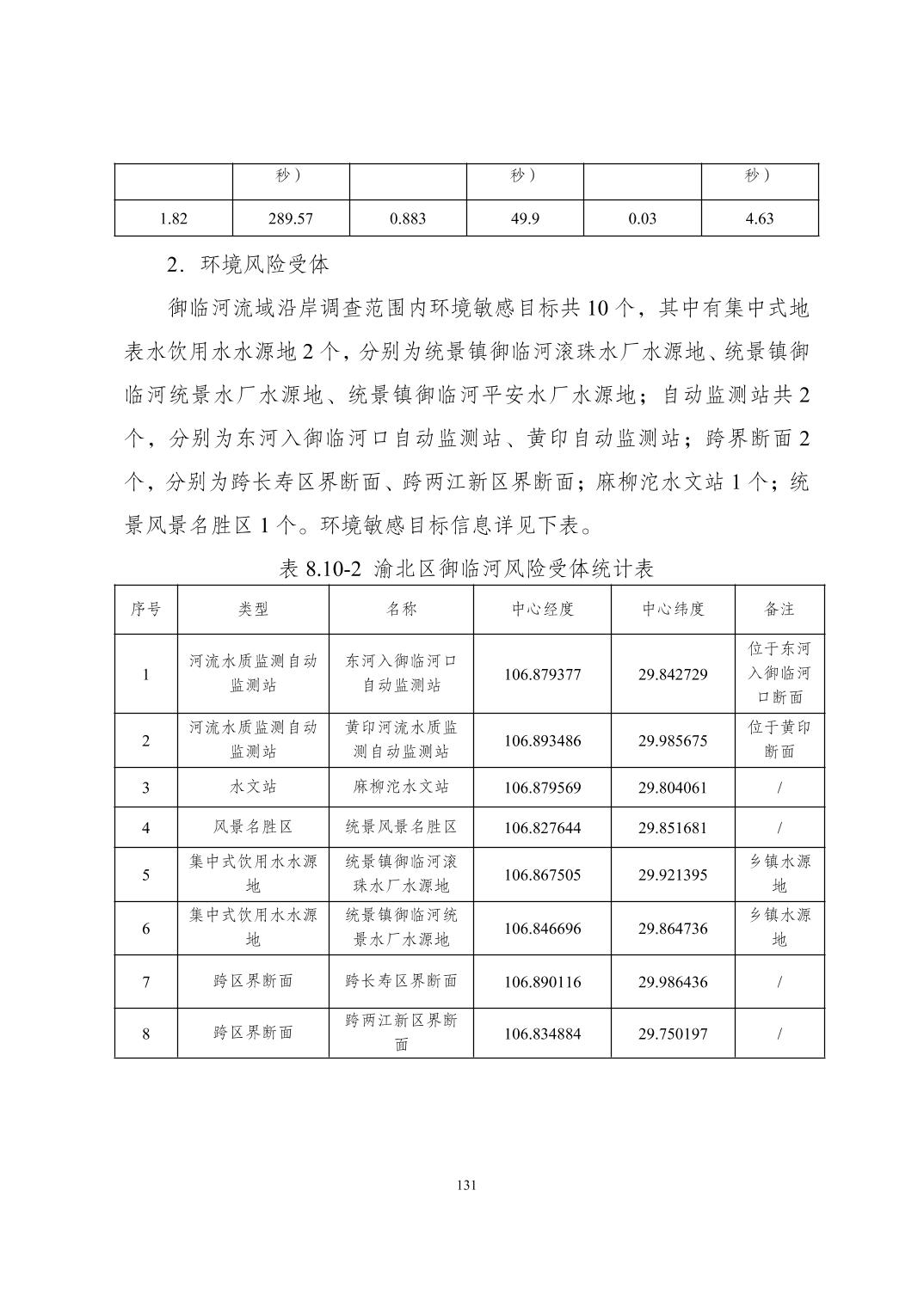
-
- [ 索引號 ]
- 11500112009315877L/2024-00153
- [ 發文字號 ]
- 渝北府辦發〔2024〕27號
-
- [ 主題分類 ]
- 綜合政務
- [ 體裁分類 ]
- 其他公文
-
- [ 發布機構 ]
- 渝北區政府辦公室
-
- [ 生成日期 ]
- 2024-11-22
- [ 發布日期 ]
- 2024-11-26
重慶市渝北區人民政府辦公室關于印發重慶市渝北區突發環境事件應急預案的通知
渝北府辦發〔2024〕27號
重慶市渝北區人民政府辦公室
關于印發重慶市渝北區突發環境事件應急預案的
通知
各鎮人民政府,區政府有關部門,各街道辦事處,有關單位:
經區政府同意,現將《重慶市渝北區突發環境事件應急預案》印發給你們,請貫徹執行。
重慶市渝北區人民政府辦公室
2024年11月22日
(此件公開發布)


















































































































































附件下載:
一圖讀懂:
電話解答:
023-86016169
掃一掃在手機打開當前頁


